Gavin Croyle - Narrative Postmortem




My name is Gavin Croyle. I am one of the Narrative Designers for The Case of Elias Granger. I worked alongside Kylar to create the story of the game to the best of my abilities. Due to the size of the team, I was mainly just put on dialogue, and descriptions. When creating the dialogue, I didn't realize how busy I'd get, and as such, didn't realize how little time I'd have to work on everything I wanted to. While saying that, I still was able to get a good amount of work done where I could. I finished up getting basic dialogue done, as well as getting a good amount of descriptions for a majority of the items.
Towards the beginning of the project, when we were still flip flopping ideas, I had high hopes for what I could achieve, and even took the bold task of trying to complete everything on my own. However quickly when we began to get into the actual project, I realized how much I was trying to bite off. The dialogue could be simple at times, but I had a lot of trouble trying to not sound redundant during the interviews. I was able to get a small system in place, however when I was trying to be more unique, I realized how difficult it was to fully plan out what I needed.
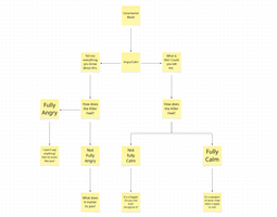
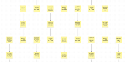
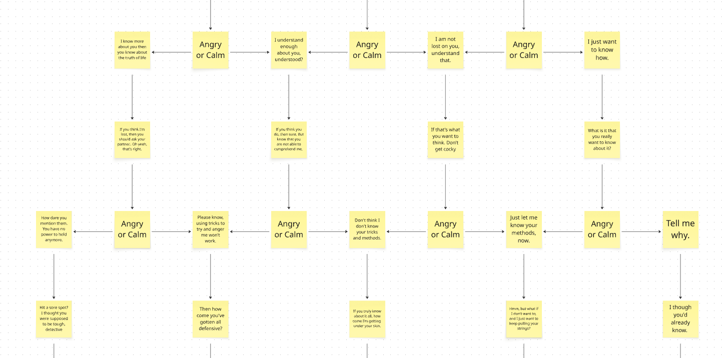
When using Miro to help sort out everything, I was able to visually see what needed to be complete, which was very helpful, however considering I was still having trouble keeping up, I found myself lagging behind, which was difficult for me. It was around this time that I worked as hard as I could, but I also asked for help from the team, and was able to help get the project going faster then ever. With that being said, I'm confident I spend around 20 hours on this project, even though it feels like I didn't. I know that I spent a lot of time brainstorming, and writing down ideas, even if they sometimes didn't make it.
The most challenging part for me was overcoming blockades in my head, and having other work on my mind. To fix this in the future, I think I'm going to be dividing up my requirements in a much better manner, and actually organizing my own schedule in a way that allows me to have plenty of time to work on every project and class an equal amount of time. I want to put as much effort as I can in everything, so having an organized schedule will help! I also think something that was hard was trying to communicate with others was something that pained me to do at times. There was a lot of amazing people that helped make this game come to life, and I am super happy to be apart of it.
The following is some work done on the game. The images alongside the devlog also show this.
The ceremonial Blade-
- This is an old looking blade. Nothing out of the ordinary, aside from the looks alone. It gives me a creepy vibe just looking at it. I wonder if it’s the weapon we’ve been looking for.
- This has obviously been used, perhaps for multiple murders. It’s way too clean to be just a throwaway. It’s precise and surgical. Has he been planning this? What purpose does this truly have?
- There’s something about this knife that has rubbed me the wrong way this whole time. It looks just creepy and odd. That’s been the nature of this whole case. What rituals were done with this? The amount of victims could be limitless
- This has to be his knife. There’s no doubt about it. It’s something that he’s meticulously taken care of. Its handles are engraved with a sigil found in other objects here. This weapon has been used for every single murder
Small Silver Crucifix-
- This is just a cross we found in his home. Nothing special about it, as far as we can tell. It does seem to be religious.
- There is something to this cross that I am missing. The blood on it, and the way it’s positioned. It has to be a sign of some kind! I can’t seem to tell what it means though.
- Perhaps the cross is a tell, or a symbol. He has many of them, and if I remember, he placed them at the crime scenes. Is it symbolic of life and death? Perhaps the meaning of passing on?
- The killer sees himself as above others. That’s why he places the crosses at the crime scene! It’s the final act he does before killing them. He believes he is a god, or at least doing good by them.
Book of Cleansing
- This is a book that he owned. It seems to have some value to him, but it’s likely some sort of journal. It has handwritten text on it, with no title.
- The book has strange text, scribbles, and verses. It seems to cite texts from different bibles, and religious books. But I can’t make sense of any of it.
- This seems to have connections to what the killer does. From what I can see, it looks like this is how he performs some of his rituals. Both the views in this book, and his own are similar,
- This is his bible. I can tell from the sigil hand carved into it. This is his roadmap of how to wipe every sin off this world. This is how he’s been able to do all his killings. It’s all here, written down by hand. No wonder he’s kept it a secret.
Victim’s bloodstained personal bible
- A bible that seems to be stained in blood. It’s sad to see. It belonged to one of the victims, I think.
- The blood on this seems to be on purpose. It’s all over the book’s cover, but also on pages in the book. Perhaps the victim was trying to defend themselves?
- The blood is covering verses in the bible, and seems to underline specific passages. It seems to be talking about the victims own faith, and wrong messages about it.
- This is a message from the killer. He used the victims blood to show off the faith, and its wrongdoings. He knew people would see it. He knows how to get in our heads. He’s been purging people with bibles, and showing the world how we are impure.
Get The Case of Elias Granger
The Case of Elias Granger
You've just caught a serial killer, but he's not talking. Analyze the evidence and make him squeal without angering him.
| Status | In development |
| Authors | RosieKitten, PurpleGardevoirYT, June DeBaun, GRIMSLEY7452, Stylish, Cole Tourney, Evelyn Perry, Kylar, lasamuelson |
| Genre | Puzzle |
More posts
- Luke - Post MortemMay 12, 2025
- Jonathan "Stylish" Stanger's PostMortemMay 12, 2025
- June's Post-MortisMay 12, 2025
- Kyra's Final Post-MortemMay 12, 2025
- Cole Tourney - Post MortemMay 12, 2025
- Kylar's PostmortemMay 12, 2025
- Evelyn Perry - PostmortemMay 12, 2025
- Christian Allison's PostmortemMay 12, 2025

Leave a comment
Log in with itch.io to leave a comment.